
讲者名称:哈尔滨医科大学附属第一医院 刘文秀 主治医师
病例名称:硝酸异山梨酯注射液治疗冠心病合并心衰一例
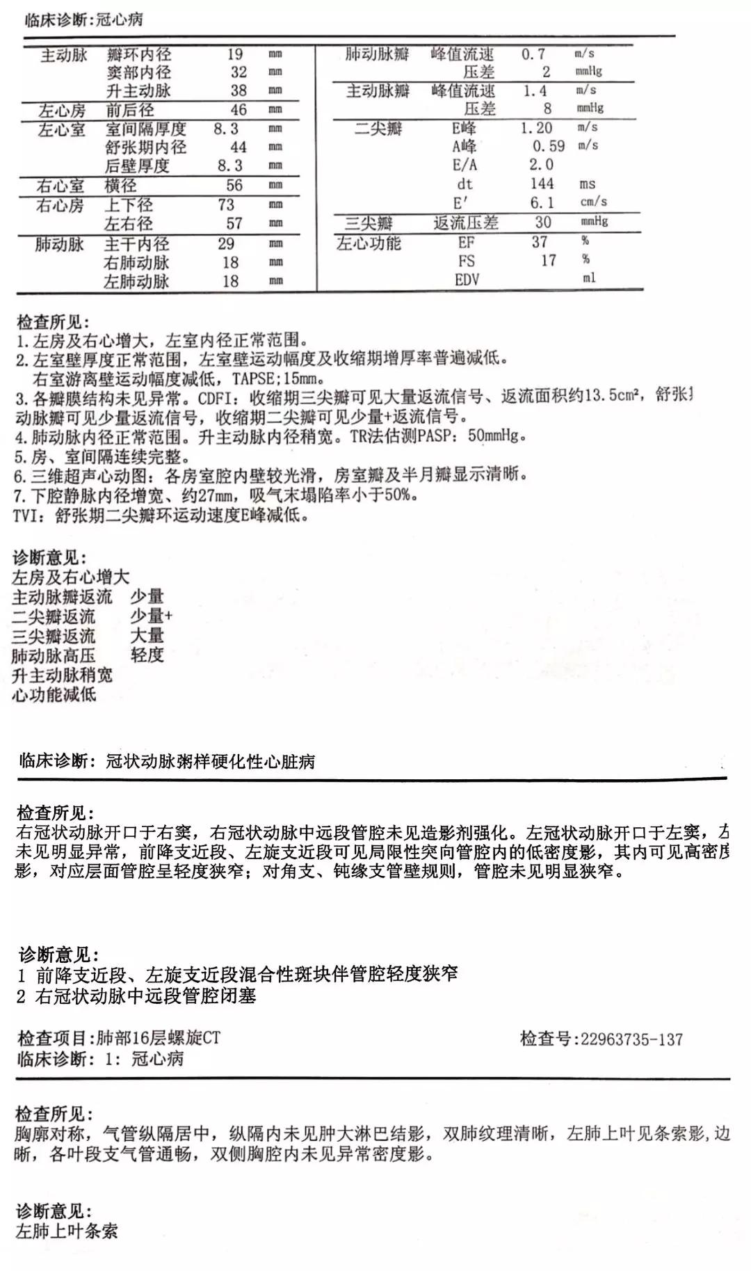
病例特点简介
病史资料(性别:男 年龄:63岁)
主诉: 阵发性胸痛六年,加重伴气短、双下肢水肿半个月。否认到过疫区,否认冶游史,适龄结婚,配偶身体状况良好。嗜烟约40年,平均2支/日,现戒烟6年;偶尔嗜酒约15年,平均二两/日。
现病史:患者于六年前无明显诱因出现胸痛,位于心前区,呈闷胀感,无放散痛,持续一小时左右,就诊于哈医大二院,诊断为“心肌梗死”,给与药物保守治疗后症状缓解,出院后规律口服阿司匹林,可定,欣康,心宝丸等。三年前患者出现间断性气短及双下肢水肿,并伴有心悸及腹胀,就诊于我院,诊断为“冠心病 不稳定型心绞痛 陈旧性心肌梗死(侧壁,右室) 心脏扩大 心功不全 心功III级 心律失常间歇三度房室阻滞 逸搏心律”,系统治疗后好转岀院,出院后偶有下肢水肿,无夜间憋醒,畏寒发热,咳嗽咳痰,头痛晕厥等,日常规律口服波立维、可定、欣康、施慧达、螺内酯等药物。半个月前,患者无明显诱因再次出现上述症状,位置、性质同前,持续时间约5分钟,伴气短、双下肢水肿,自行服用利尿药(具体不详)后症状无明显缓解。现为求进一步明确诊治遂来我院,急诊以“冠心病”收入我科。病程中饮食尚可,睡眠尚可,二便正常。
既往史:既往平素健康状况一般,有反流性胃炎,高血压病史十余年,最高160/100mmHg,服施慧达(2.5mg qd)血压控制可;既往房颤病史多年(具体年限描述不清),未使用抗凝药物;无传染病史,无手术外伤史,无输血史,无药物及食物过敏。
体格检查:血压156/87mHg,脉搏47次/分,呼吸:20次/分,体温:36.5℃,一般状态欠佳,神志清,语言流利,口唇正常,结膜无苍白,浅表淋巴结未触及肿大;颈部对称,气管居中,双侧甲状腺未触及肿大;胸廓对称无畸形,双肺呼吸音清,右下肺少量湿啰音,心律齐,二尖瓣区可闻及3/6级收缩期杂音;腹软,全腹无压痛及反跳痛、肌紧张(-),肝脾未触及,未触及包块,双下肢水肿,两侧桡动脉搏动正常,两侧足背动脉搏动正常。

电轴左偏, 心律失常,房颤伴III°房室传导阻滞,II III AVF导联Q波,广泛导联ST-T改变。








临床确定诊断:
• 冠心病 缺血性心肌病
• 陈旧性心肌梗死(侧壁,右室)
• 心脏扩大
• 心功不全 心功Ⅲ级
• 心律失常 慢心室率心房颤动 室性早搏 交界性逸搏心律 间歇性三度房室阻滞
• 高血压病2级 很高危组
• 低蛋白血症
• 肝淤血
• 胆囊炎
治疗方案
D1-D3
• 扩冠:异舒吉 30mg 5ml/h qd 静脉泵人
• 利尿:5%葡萄糖 20ml+泽通 qd iv
• 抗血小板:波立维 75mg Qd po
• 调脂:可定 10mg qn po
• 扩冠:异乐定 50mg qd po
• 降压:施慧达 2.5mg qm po
• 改善心率:心宝丸 5粒 tid po
• 维持离子平衡:可维加 1.45g tid po
D4-D7
• 5%葡萄糖 100ml+异舒吉 10mg qd ivgtt
• 利尿:5%葡萄糖 20ml+泽通 qd iv
• 抗血小板:波立维 75mg qd po
• 调脂:可定 10mg qn po
• 扩冠:异乐定 50mg qd po
• 改善心率:心宝丸 5粒 tid po
• 改善心室重塑:螺内酯片 20mg qd po
• 改善心室重塑:诺欣妥 50mg bid po
• 维持离子平衡:可维加 1.45 g tid po
临床症状(如血压)的对应关系
患者入院时主要表现为胸痛伴气短、双下肢水肿,测量血压为:156/87mHg,给予患者异舒吉持续静脉泵入,起始剂量为2mg/h,多次询问有胸痛是否有所缓解,且有无头痛、头晕、恶心、呕吐等异舒吉造成的不良反应,并给予患者血压监护,随着剂量增加,直至异舒吉剂量为5mg/h时,患者胸痛明显缓解,无明显不适症状,且患者血压均在110/70mmHg以上;
治疗第4日起考虑患者胸痛、气短及双下肢水肿明显减轻,给予异舒吉剂量降低,且加用改善心室重塑的药物,询问患者症状、测量血压,患者症状明显好转,血压平稳,耐受性良好经过连续4日的应用,患者症状明显好转出院。
异舒吉剂量调整心得体会及疗效评价
• 异舒吉的用法用量:
掌握好静脉给药的速度,必须根据病情需要和临床反应进行调整,并要检测血流动力学参数。初始剂量可以从1-2mg/h起,然后根据病人个体需要进行调整,最大剂量通常不超过为8-10mg/h。但当病人患有心衰时,可能需要加大剂量,达到10mg/h,个别可达高50mg/h。
掌握好剂量,若剂量过大,血压下降超过15mmHg,会导致反射性的交感神经兴奋性增高,促进肾上腺素释放,增加心率、心肌收缩力,同时引起小动脉收缩,从而外周阻力升高、舒张压升高,进而增加心肌耗氧量,因此用药时要控制好剂量。
本例患者在静脉应用异舒吉后胸痛、气短及水肿均明显缓解。
• 与硝酸甘油比较:
硝酸甘油主要作用于静脉系统
异舒吉则同等的作用于静脉和动脉系统。降低肺毛细血管楔压、肺动脉压、肺血管阻力和中心静脉压。异舒吉则在提高心脏指数、心输出量的同时还可降低体循环血管组织但有无明显的平均动脉压下降,且可明显降低费毛细血管楔压和肺动脉压。患者心肌耗氧量减少,心室功能改善。
异舒吉的不良反应(加快心率、耐药性、低血压)发生较少。
国内外指南均肯定了静脉硝酸酯类治疗ACS合并急性心衰的重要地位
异舒吉起效快速,48小时无明显耐药;
异舒吉与硝酸甘油比不易耐药,无酒精助溶剂,安全性更好;
本患者诊断为:冠心病,缺血性心肌病,陈旧性心肌梗死(侧壁,右室),心脏扩大,心功不全 心功Ⅲ级,心律失常 慢心室率心房颤动 室性早搏 交界性逸搏心律 间歇性三度房室阻滞,高血压病2级 很高危组,低蛋白血症,肝淤血,胆囊炎。患者冠脉病变重,心脏扩大,心功不全,EF:37%。入院时存在胸痛、气短、双下肢水肿,入院后经积极治疗,患者症状明显缓解,故异舒吉对缺血性心肌病患者疗效佳。